支持7-11 全家超商取貨 貨到付款
從旅店住宿到賞花購物,從市井日常到節令狂歡;從宵禁逃生到夜遊平康,從胡姬醉舞到文豪家宴,基於浩瀚史料的唐代生活復原圖卷,一部現代人重返長安的旅行指南。










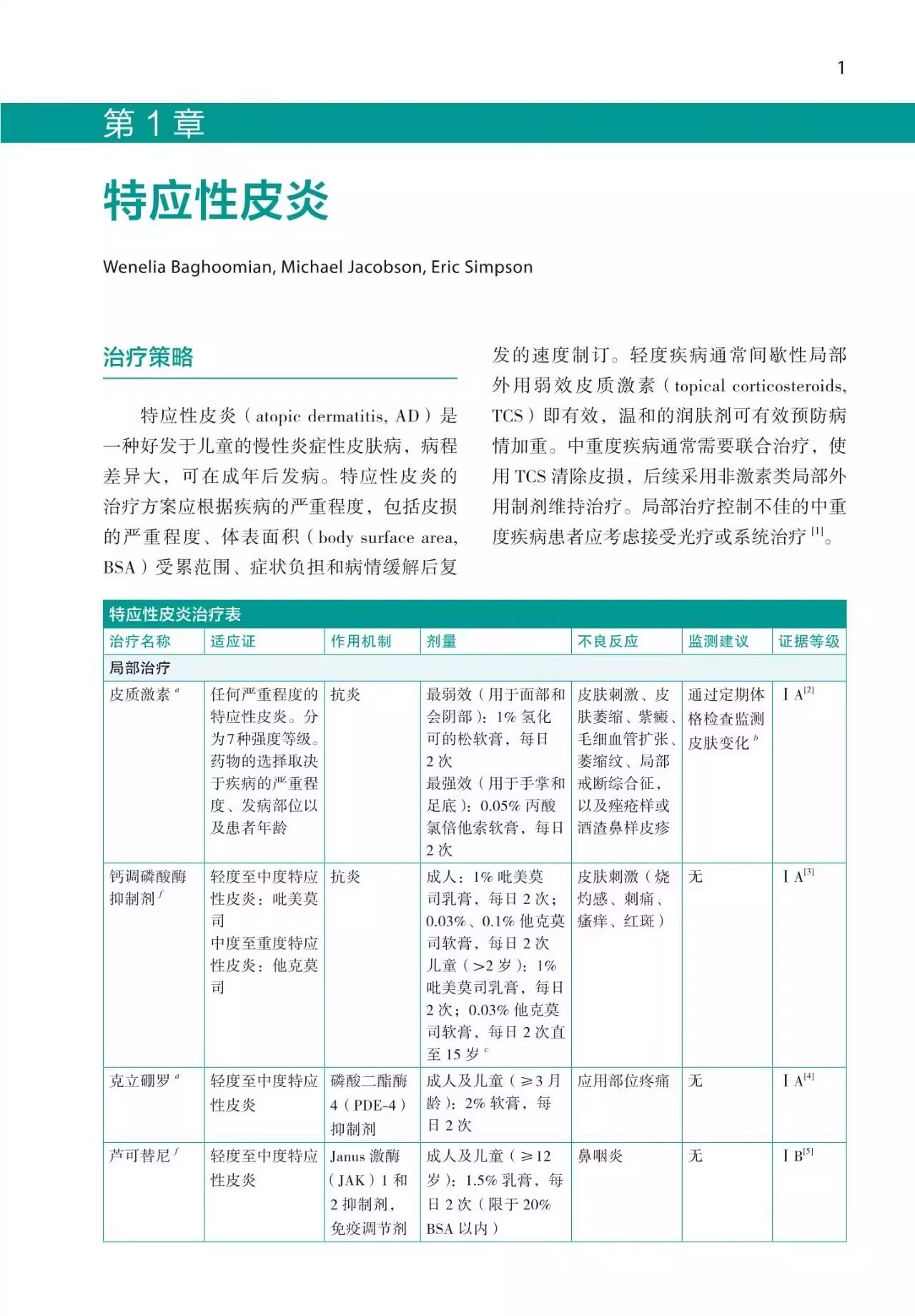
《Fitzpatrick皮膚病臨床治療手冊》 創新採用結構化表格形式,系統整合150餘種皮膚疾病的規範化診療方案。全書精準呈現各類治療的關鍵臨床參數,包括:治療方法、適應證、作用機制、劑量、不良反應、監測要點及證據等級,並附有詳實的參考文獻。使臨床醫生在實踐中能夠便捷、快速地獲取國際前沿的皮膚病診療知識,系統梳理學科知識,提升治療水平。


主任醫師,二級教授,醫學博士,博士生導師,享受國務院特殊津貼,上海市名中醫,全國老中醫藥專家學術經驗繼承工作指導老師
上海市皮膚病醫院/同濟大學附屬皮膚病醫院院長,同濟大學醫學院皮膚病研究所所長,上海市中醫藥研究院皮膚病研究所所長
兼任中國中西醫結合學會皮膚性病專業委員會主任委員,中華中醫藥學會皮膚科分會名譽副主任委員
獲上海市勞動模範(先進工作者),白求恩式好醫生,中國醫師獎,李時珍醫藥創新獎





























《皮膚藥學》涵蓋研發基礎理論、臨床試驗與臨床藥物治療等多個維度,是連結理論研究與臨床應用的紐帶,是皮膚藥物研發與產業轉化實踐的絕佳指引。

本書是寫給皮膚藥物及相關專業從業者的高級實用工具書。全書共分三篇,系統構建了皮膚藥學的知識體系。第一篇介紹與皮膚生理、免疫等基礎知識,以及與皮膚藥物研究方法與動物模型、經皮吸收製劑研發與應用等有關的知識點。第二篇以十餘種高發皮膚病爲例,系統總結皮膚藥物臨床試驗方案設計的相關要點與難點。 第三篇闡述皮膚藥物治療學的內容,內容包括皮膚科常用藥物以及常見和罕見皮膚病的藥物治療方案等。本書內容系統、全面,融合了皮膚科學、藥學、人工智能等多學科前沿成果,既爲皮膚藥物研究提供了新範式,也是臨床醫師、科研人員和製藥企業絕佳的實戰指導。
本書讀者對象爲皮膚藥物研究人員、臨床試驗人員、皮膚科醫師、研究生等。

朱全剛
主任藥師,教授,博士生導師,現任上海市皮膚病醫院藥劑科主任、GCP辦公室主任、一期臨床試驗中心主任,上海中藥外用製劑創新工程技術研究中心副主任。任中國醫藥教育協會皮膚藥學專業委員會主任委員、中國麻風防治協會皮膚病藥物治療學分會侯任主任委員、上海市藥理學會皮膚藥理專業委員會主任委員等學術職務。主要從事先進遞藥系統研究、新葯臨床試驗及創新中藥製劑轉化研究,負責開發10餘種醫院製劑,並取得製劑配製批件。以第一或通訊作者發表藥學領域SCI論文50餘篇,授權國家發明專利15項。主持包括國家重大新葯創制專項、國家自然科學基金、上海市科委創新行動計劃等課題10餘項;作爲PI承接企業註冊類臨床試驗項目37項。主編《中藥經皮給藥與功效性化妝品》《中西藥物配伍與合理應用》,副主編《皮膚藥理學》,參編專著20餘本。
陳中建
醫學博士,主任藥師,教授,博士生導師,上海市皮膚病醫院/同濟大學附屬皮膚病醫院副院長、臨床試驗機構主任,上海中藥外用製劑創新工程技術研究中心主任。擔任世界中醫藥學會聯合會經皮給藥專業委員會副會長,中國麻風防治協會皮膚病藥物治療學分會主任委員,中國中西醫結合學會皮膚性病專業委員會藥物治療學組組長,上海市科協第十屆委員會委員,世界中醫藥學會聯合會網絡藥理學專業委員會理事,中國醫藥教育協會臨床用藥評價專業委員會理事,上海市藥理學會皮膚藥理學專業委員會委員等學術職務。主持國家自然科學基金、中央高校基本科研業務費重點項目、上海市科委生物醫藥重點項目等10餘項課題,以第一作者或通訊作者在Cell Research、J Control Release、Int J Nanomed 等雜誌發表 SCI 論文 50 餘篇,授權國家專利10餘項、副主編著作3部。
李斌
上海市皮膚病醫院同濟大學附屬皮膚病醫院院長,上海中醫藥大學皮膚病研究所所長,同濟大學醫學院皮膚病研究所所長。中國中西醫結合學會皮膚性病專業委員會主任委員,上海市名中醫,第七批全國名老中醫傳承班指導老師,國務院特殊津貼專家,上海市領軍人才、上海市優秀學術帶頭人,2023 年時珍醫藥創新獎獲得者,第十屆中國醫師獎獲得者,第四屆白求恩式好醫生獲得者,主編《中西醫結合皮膚性病學》《中醫皮膚病學》。








在現代醫學體系中,皮膚疾病的防治始終是備受矚目的重要課題。隨着醫學科學的飛速發展與公衆健康需求的不斷提升,皮膚疾病的複雜性與診療挑戰日益凸顯。全球皮膚病發病率逐年攀升,精準醫學理念持續深化,這些都對皮膚疾病藥物的研發與臨床實踐提出了更高要求,更系統的理論支撐與技術創新迫在眉睫。在此背景下,皮膚藥學(dermatopharmacy)作爲融合皮膚病學與藥學的交叉學科,應運而生。它聚焦經皮給藥製劑設計、皮膚病治療藥物的臨床前及臨床研究、藥物作用機制及臨床應用等核心領域。區別於側重機制研究的皮膚藥理學,皮膚藥學以“從分子到臨床”的全鏈條研究爲核心,構建起貫穿藥物開發全週期(臨床前研究、臨床試驗、臨床應用)的完整知識體系。
然而,當前國內皮膚藥學領域的系統性知識體系尚不完善,缺乏權威的綜合性參考工具書。現有的相關著作或偏重皮膚病臨床藥物治療的單一維度,或囿於傳統外用製劑工藝而對前沿製劑技術介紹不足,尤其在皮膚病藥物臨床研究這一關鍵環節,市場仍存在顯著空缺。本書旨在填補這一空白,通過三大核心內容構建完整知識框架:第一,經皮給藥製劑設計,涵蓋離子液體、納米制劑等現代遞送技術應用;第二,藥物開發全週期研究,整合臨床前機制探索、臨床試驗方案設計(含生物製劑及小分子靶向藥)、臨床合理用藥策略;第三,前沿技術應用,深入探討新型促透技術、人工智能輔助研發及皮膚腫瘤免疫治療模型等。
本書由經皮給藥製劑專家、皮膚科專家與臨床藥師通力編撰,融匯編寫團隊多年來在皮膚病創新葯物研發與臨床轉化領域的成果,致力於爲以下讀者提供系統化參考:藥物研發人員與企業申報專員,臨床研究者與試驗管理人員,皮膚科醫師、藥師及全科醫師,醫藥院校研究生與醫學生。期待本書能有效拓寬讀者在皮膚科藥物研發與應用領域的知識視野,爲推動我國皮膚藥學的學科發展貢獻力量。
本書成稿得益於多學科團隊的深度協作,在此向各位編者在經皮給藥技術、皮膚藥理機制及臨床實踐領域的卓越貢獻致以誠摯謝忱。未來皮膚藥學的發展仍需學界與產業界同仁的持續探索和創新,願以此書爲起點,與讀者共同見證學科的蓬勃成長。
本書編寫團隊在成稿過程中參閱了大量國內外文獻,在此向所有原作者致以誠摯的謝意。限於編者水平,書中內容難免存在疏漏或不足之處,懇請各位專家、讀者不吝指正。
朱全剛
二○二五年六月





嘉義楊**[0946***975]
5分鐘前2025新書推薦:【Fitzpatrick皮膚病臨床治療手冊】 - 【Fitzpatrick皮膚病臨床治療手冊】
新北周**[0933***806]
12分鐘前2025新書推薦:【Fitzpatrick皮膚病臨床治療手冊】 - 【Fitzpatrick皮膚病臨床治療手冊】
臺北朱**[0960***754]
2分鐘前2025新書推薦:【Fitzpatrick皮膚病臨床治療手冊】 - 【Fitzpatrick皮膚病臨床治療手冊】
嘉義鄭**[0978***900]
11分鐘前2025新書推薦:【Fitzpatrick皮膚病臨床治療手冊】 - 【Fitzpatrick皮膚病臨床治療手冊+皮膚藥學】全兩冊
臺北謝**[0956***826]
7分鐘前2025新書推薦:【Fitzpatrick皮膚病臨床治療手冊】 - 【Fitzpatrick皮膚病臨床治療手冊】
新竹朱**[0920***841]
20分鐘前2025新書推薦:【Fitzpatrick皮膚病臨床治療手冊】 - 【Fitzpatrick皮膚病臨床治療手冊】
高雄鄭**[0968***933]
11分鐘前2025新書推薦:【Fitzpatrick皮膚病臨床治療手冊】 - 【Fitzpatrick皮膚病臨床治療手冊】
臺南仲**[0918***512]
7分鐘前2025新書推薦:【Fitzpatrick皮膚病臨床治療手冊】 - 【Fitzpatrick皮膚病臨床治療手冊+皮膚藥學】全兩冊
臺南方**[0938***259]
11分鐘前2025新書推薦:【Fitzpatrick皮膚病臨床治療手冊】 - 【皮膚藥學】】
桃園楊**[0918***262]
25分鐘前2025新書推薦:【Fitzpatrick皮膚病臨床治療手冊】 - 【Fitzpatrick皮膚病臨床治療手冊】
臺中柳**[0998***320]
11分鐘前2025新書推薦:【Fitzpatrick皮膚病臨床治療手冊】 - 【皮膚藥學】】
臺中張**[0951***951]
半小時前2025新書推薦:【Fitzpatrick皮膚病臨床治療手冊】 - 【Fitzpatrick皮膚病臨床治療手冊】
臺中柳**[0920***510]
半小時前2025新書推薦:【Fitzpatrick皮膚病臨床治療手冊】 - 【皮膚藥學】】
桃園楊**[0932***350]
15分鐘前2025新書推薦:【Fitzpatrick皮膚病臨床治療手冊】 - 【Fitzpatrick皮膚病臨床治療手冊+皮膚藥學】全兩冊
嘉義王**[0978***869]
15分鐘前2025新書推薦:【Fitzpatrick皮膚病臨床治療手冊】 - 【Fitzpatrick皮膚病臨床治療手冊】
臺南劉**[0946***135]
15分鐘前2025新書推薦:【Fitzpatrick皮膚病臨床治療手冊】 - 【Fitzpatrick皮膚病臨床治療手冊+皮膚藥學】全兩冊
新北錢**[0920***670]
20分鐘前2025新書推薦:【Fitzpatrick皮膚病臨床治療手冊】 - 【Fitzpatrick皮膚病臨床治療手冊+皮膚藥學】全兩冊
高雄孫**[0988***291]
12分鐘前2025新書推薦:【Fitzpatrick皮膚病臨床治療手冊】 - 【Fitzpatrick皮膚病臨床治療手冊+皮膚藥學】全兩冊
高雄鄭**[0956***271]
20分鐘前2025新書推薦:【Fitzpatrick皮膚病臨床治療手冊】 - 【Fitzpatrick皮膚病臨床治療手冊+皮膚藥學】全兩冊
臺中張**[0988***350]
15分鐘前2025新書推薦:【Fitzpatrick皮膚病臨床治療手冊】 - 【Fitzpatrick皮膚病臨床治療手冊】
高雄謝**[0988***367]
半小時前2025新書推薦:【Fitzpatrick皮膚病臨床治療手冊】 - 【Fitzpatrick皮膚病臨床治療手冊+皮膚藥學】全兩冊
高雄方**[0956***987]
5分鐘前2025新書推薦:【Fitzpatrick皮膚病臨床治療手冊】 - 【皮膚藥學】】
高雄王**[0918***849]
5分鐘前2025新書推薦:【Fitzpatrick皮膚病臨床治療手冊】 - 【Fitzpatrick皮膚病臨床治療手冊+皮膚藥學】全兩冊
新竹張**[0951***219]
20分鐘前2025新書推薦:【Fitzpatrick皮膚病臨床治療手冊】 - 【皮膚藥學】】
基隆仲**[0978***468]
7分鐘前2025新書推薦:【Fitzpatrick皮膚病臨床治療手冊】 - 【Fitzpatrick皮膚病臨床治療手冊+皮膚藥學】全兩冊
高雄陳**[0933***833]
20分鐘前2025新書推薦:【Fitzpatrick皮膚病臨床治療手冊】 - 【Fitzpatrick皮膚病臨床治療手冊】
臺南王**[0938***675]
2分鐘前2025新書推薦:【Fitzpatrick皮膚病臨床治療手冊】 - 【Fitzpatrick皮膚病臨床治療手冊+皮膚藥學】全兩冊
臺北楊**[0968***106]
7分鐘前2025新書推薦:【Fitzpatrick皮膚病臨床治療手冊】 - 【Fitzpatrick皮膚病臨床治療手冊】
高雄符**[0932***622]
5分鐘前2025新書推薦:【Fitzpatrick皮膚病臨床治療手冊】 - 【Fitzpatrick皮膚病臨床治療手冊】
桃園陳**[0920***857]
25分鐘前2025新書推薦:【Fitzpatrick皮膚病臨床治療手冊】 - 【Fitzpatrick皮膚病臨床治療手冊】
嘉義鄭**[0968***592]
半小時前2025新書推薦:【Fitzpatrick皮膚病臨床治療手冊】 - 【Fitzpatrick皮膚病臨床治療手冊+皮膚藥學】全兩冊
桃園錢**[0986***166]
5分鐘前2025新書推薦:【Fitzpatrick皮膚病臨床治療手冊】 - 【Fitzpatrick皮膚病臨床治療手冊】
臺北周**[0978***459]
15分鐘前2025新書推薦:【Fitzpatrick皮膚病臨床治療手冊】 - 【Fitzpatrick皮膚病臨床治療手冊】
嘉義朱**[0951***160]
半小時前2025新書推薦:【Fitzpatrick皮膚病臨床治療手冊】 - 【皮膚藥學】】
高雄周**[0968***543]
7分鐘前2025新書推薦:【Fitzpatrick皮膚病臨床治療手冊】 - 【Fitzpatrick皮膚病臨床治療手冊】
新竹陳**[0960***613]
半小時前2025新書推薦:【Fitzpatrick皮膚病臨床治療手冊】 - 【皮膚藥學】】
新北吳**[0968***345]
11分鐘前2025新書推薦:【Fitzpatrick皮膚病臨床治療手冊】 - 【Fitzpatrick皮膚病臨床治療手冊】
新竹謝**[0966***218]
20分鐘前2025新書推薦:【Fitzpatrick皮膚病臨床治療手冊】 - 【Fitzpatrick皮膚病臨床治療手冊+皮膚藥學】全兩冊
臺南仲**[0978***563]
半小時前2025新書推薦:【Fitzpatrick皮膚病臨床治療手冊】 - 【Fitzpatrick皮膚病臨床治療手冊+皮膚藥學】全兩冊
臺中趙**[0920***753]
2分鐘前2025新書推薦:【Fitzpatrick皮膚病臨床治療手冊】 - 【Fitzpatrick皮膚病臨床治療手冊】
基隆謝**[0918***264]
25分鐘前2025新書推薦:【Fitzpatrick皮膚病臨床治療手冊】 - 【Fitzpatrick皮膚病臨床治療手冊+皮膚藥學】全兩冊
新竹鍾**[0988***593]
11分鐘前2025新書推薦:【Fitzpatrick皮膚病臨床治療手冊】 - 【皮膚藥學】】
嘉義謝**[0966***716]
20分鐘前2025新書推薦:【Fitzpatrick皮膚病臨床治療手冊】 - 【皮膚藥學】】
新竹李**[0918***740]
11分鐘前2025新書推薦:【Fitzpatrick皮膚病臨床治療手冊】 - 【Fitzpatrick皮膚病臨床治療手冊+皮膚藥學】全兩冊
嘉義仲**[0933***120]
11分鐘前2025新書推薦:【Fitzpatrick皮膚病臨床治療手冊】 - 【Fitzpatrick皮膚病臨床治療手冊+皮膚藥學】全兩冊
嘉義符**[0978***963]
半小時前2025新書推薦:【Fitzpatrick皮膚病臨床治療手冊】 - 【Fitzpatrick皮膚病臨床治療手冊+皮膚藥學】全兩冊
基隆楊**[0951***333]
4分鐘前2025新書推薦:【Fitzpatrick皮膚病臨床治療手冊】 - 【Fitzpatrick皮膚病臨床治療手冊+皮膚藥學】全兩冊
新北趙**[0933***599]
12分鐘前2025新書推薦:【Fitzpatrick皮膚病臨床治療手冊】 - 【Fitzpatrick皮膚病臨床治療手冊】
桃園鄭**[0918***630]
2分鐘前2025新書推薦:【Fitzpatrick皮膚病臨床治療手冊】 - 【Fitzpatrick皮膚病臨床治療手冊】
桃園黃**[0920***775]
5分鐘前2025新書推薦:【Fitzpatrick皮膚病臨床治療手冊】 - 【Fitzpatrick皮膚病臨床治療手冊】

NT$2000
2024新書推薦:國際經典病理學譯著【泌尿生殖病理學圖譜:基於模式的診斷方法】精裝

NT$1969
脊柱解剖新觀念(精裝)

NT$1925
魏希進:秒懂心電圖百科(全彩)

NT$1568
女性生殖器美學與功能整形圖譜

NT$2330
2023新書推薦:陶瓷全髖關節置換術——理論與臨床實踐

NT$3150
臨床血管外科學(第5版)+急診血管外科——實用指南 (原著第2版)

NT$2830
【正版】奈特人體解剖學彩色圖譜(第7版)

NT$2350
【顱腦影像與臨床神經解剖:MRI與CT圖譜】(原著第4版)

NT$2999
【肌肉骨骼系統成像基礎】+【肌肉骨骼影像技術手冊:初級指南】

NT$1750
【BROWN皮膚外科及門診手術:教程和圖解】

NT$2150
【趙紹琴親傳醫學全集】(套裝共6本)

NT$1580
【麻省總醫院臨床麻醉手冊】(第10版)

NT$1480
中國家庭醫生手冊 上下冊

NT$1800
自然醫學百科全三冊

NT$3200
醫學大神14冊套裝 現代醫學史詩

NT$2000
牛津醫學教育教科書 (英)基蘭·沃爾什 著

NT$1850
【血小板】(第4四版 翻譯版)

NT$2980
2022版臨床內分泌學第2版

NT$2299
【生物物理學:能量、信息、生命(修訂版)】+【細胞的物理生物學】(全新塑封兩册)

NT$1399
【屍變圖鑑】:自然環境下的屍體變化(陳祿仕,法醫專業書籍)

NT$1900
藥用植物分子遺傳學

NT$1500
【施羅特脊柱側凸三維治療】(第9版)

NT$2450
心力衰竭機械支持治療:【當前策略與新技術】(全彩塑封)

NT$2580
針刀醫學基礎與臨床:【骨關節疾病分冊】+【肌損傷、周圍神經卡壓分冊】(全新塑封兩冊)

NT$1580
【免疫檢測原理與應用】(全新塑封)

NT$1800
實用美容皮膚科學

NT$1580
麻省總醫院抑鬱症診療指南:治療新見解和新選擇

NT$1800
《臨床神經解剖學:病例解析》+《臨床神經解剖圖譜:第2版》2冊

NT$1210
身體裡的小伙伴:荷爾蒙+細菌(全兩冊)

NT$1780
外科學(第3版/八年制/配增值/上、下冊)